Federal, State and Local Government from Newcastle to Sydney have made significant efforts to distance themselves from the odd people claiming to be the Guringai/ GuriNgai/ Garigal/ Wannangine/ Walkaloa/ Wannabe of the Northern Beaches of Sydney and the Central Coast.

Yet Hornsby LGA stands alone in aiding the GuriNgai in their fraud through publicly promoting non-Aboriginal People such as Tracey Howie, Neil Evers, and Laurie Bimson as ‘Auntie‘ and ‘Uncle‘ in the countless public, Culturally harmful parodies of ceremony this non-Aboriginal Person performs in exchange for cash.

Hornsby Shire Local Government Area (LGA) is far afield from the GuriNgai’s usual Central Coast and beachside haunts.






If that was the extent of the issue, it would be bad enough -it gets so, so, so much worse; strap in.

Hornsby Aboriginal and Torres Strait Islander Consultative Committee (HATSICC)
In 2006 (three years from the founding of Guringai Tribal Link Aboriginal Corporation, by non-Aboriginal man Warren Whitfield) the first Hornsby Aboriginal and Torres Strait Islander Consultative Committee (HATSICC) was formed.
This Committee was presented to the public as a forum through which Indigenous Community members “represent and address interests, issues and needs of Aboriginal and Torres Strait Islander Peoples in the Hornsby Local Government Area (LGA).”
It is beyond my means to take stock of the entirety of outright fraud and Cultural theft that have resulted from this arrangement.
What we can do is examine the following Hornsby Aboriginal & Torres Strait Islander Consultative Committee (HATSICC) meetings, starting from 2020.

26/11/2020

As detailed exhaustively throughout A Long Con Gone on Too Long. neither Laurie Bimson nor Tracey Howie are Aboriginal. Despite their extraordinary efforts to create a false impression they belong to the invented ‘GuriNgai’.
They are also not related.
Tracey jumped at the chance to be involved in her Uncle Warren Whitfield’s speculative fiction gone rouge in the early 2000’s, having grown up as she describes “white on paper.”
Laurie Bimson discovered he may have a distant Aboriginal Ancestor when he was 57 years old, and immediately sought to profit from the ‘discovery’.
Yet both these non-Aboriginal People appear here, before Council, Culturally Appropriating titles that do not apply to them in any meaningful authentic Cultural sense.


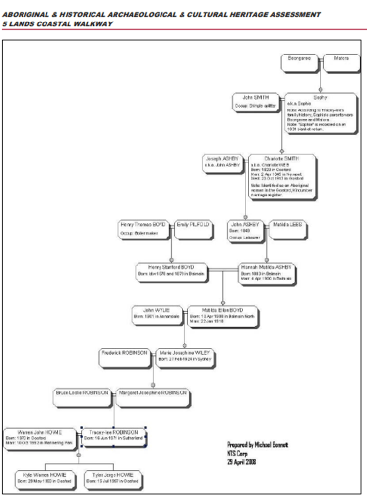
Here we find, despite there being no conflicts of interest declared, archaeologist Dr Michael Bennet enters the farce, again.
You might recall Michaël Bennet as the historian Guringai Tribal Link director, and HATSIC Committee member Tracey Howie commissioned to write the following report for them in 2008:

That oral testimony must have been a whooper!

No new evidence is presented of course, just the same tired tale sprung from the less than fertile mind of Warren Whitfield, circa 2001.


Now in 2020 we find Dr Bennett ‘introducing himself’ to the very people he has previously assisted back in 2008, and in 2013, when a Native Title application was filed in joint claim between people purporting to represent the Awabakal People, and Tracey-Lee Howie, Trudy Smith, and Laurie Bimson on behalf of the ‘Guringai” as they then referred to themselves.
Yet no conflict of interest is declared. Curious stuff.


For those at the back of the room, is nothing to clarify in relation to the people purporting to be the Guringai People.
They are non-Aboriginal People attempting to create relevance in their otherwise remarkably mundane lives.
Yet their role playing as Aboriginal People is a highly profitable venture, and of course those profits don’t miraculously trickle down to genuine Aboriginal People.
These profits stay with the non-Aboriginal People determined to take what remains post-colonisation, in order to pretend it was theirs all along.

I’ll leave ‘Happy Business’ alone for now.
It’s not a positive thing for a member of the public, wanting to do the right thing, to be directed to Laurie Bimson of all people. Mr Bimson is not Aboriginal, and as far as anyone can tell has no qualifications at all in relation to the proper care and maintenance of sites he has no genuine connection to.
A man who learnt everything he ‘knows’ from Aboriginal People from elsewhere, and non-Aboriginal people he believed were his ‘elders’ because they told him they were his elders, and that was enough.
Laurie learned what he believed was ‘Culture’ from non-Aboriginal grifters, and was not clever enough (in any sense) to see the plain truth.
A member of the public is then met with a false impression of Aboriginality from a man who literally makes his living pretending to belong to a Culture that he does not grasp.

Coast History and Heritage, the company run by Michael Bennett proposed ways in which ‘Aboriginal members’ of the committee could be involved in the data verification process of a proposed definitive Aboriginal Heritage of the Hornsby LGA study. So Michael Bennett creates a way for the GuriNgai to access the data of the proposed study, in spite of the GuriNgai not being Aboriginal, AND having multiple, concurrent conflicts of interest stemming from this initial fraud.

Here we find the GuriNgai fiction, invented by Warren Whitfield only 22 years ago, be recommended by GuriNgai, and accepted by GuriNgai as “appropriate wording for the acknowledgement of the Traditional Owners, despite none of the GuriNgai being traditional owners. But now it’s official Hornsby Council Policy for these non-Aboriginal People to be referred to this way.

As detailed elsewhere throughout this site, these GuriNgai pretenders are not even consistent in regards to who their believed Ancestors actually were.

Here we find the cobbled together ‘language of the GuriNgai endorsed to be featured alongside the genuine Aboriginal Dharug Dalang.

We get to see the anticipation building for this appalling example of GuriNgai hubris.



While of course nothing is said or done in regard to the actual, Aboriginal People of the area.

Before launching another avenue by which the GuriNgai can advertise their many businesses, and spread their propaganda further. Like a Cult would.

25/02/2021

Non-Aboriginal man Laurie Bimson opens the next meeting with a Welcome to Country, before representing actual Aboriginal People on the committee.

Again no conflict of interest is declared, despite Mr Laurie Bimson being a named party to the failed Native Title gamble only a few years earlier, aided by archaeologist Dr Michael Bennet.



Here we find that Laurie Bimson claims to be putting Michael Bennet in touch with his “family who lived on the Hawkesbury River.” I know these supposed family members of Laurie Bimson’s were not any member of the confirmed Aboriginal Families that know Dyrubin as Country. I also know that during this time Bradley Twynham began to become involved in the GuriNgai scam.

Opportunities are sought, while critique and oversight discouraged, with excuse filled narratives already being put to use, before inconsistencies have even been identified by Dr Jones-Travers.

Again we see what would in most situation be a good thing, the acknowledgement that the Aboriginal Community needs to be heard. Yet the voices being amplified belong to non-Aboriginal People, claiming Culture, Country, and Ancestors that have never, ever been theirs to claim.

Before further propaganda that would North Korea would think is ‘a bit much’ is being promoted as ‘Culture.’ Can’t you just feel that Gap closing.

Non-Aboriginal Tracey Howie is again referred to inauthentically as ‘Auntie.’

We see administrators seeking Cultural advice, again being referred to the non-Aboriginal Guringai.

29/04/2021

Tracey Howie again, playing a part.







Finally we see confirmation that someone has made Tracey Howie aware of what ‘conflict of interest’ means. While Howie admits to her involvement in the Westleigh Project, she manages to still be untruthful in relation to how many of her many corporate entities had already attached themselves to that particular vein.



Hornsby Council is fully aware that these people are not Traditional Owners, but repeatedly repeats this falsehood, adding to the illusory truth effect created by the GuriNgai over these past 2 decades.


23/07/2021


‘Uncle’ Laurie Bimson. This guy:

Laurie celebrates having another of his bogus enterprises featured in a newspaper.





Jim Wafer’s report? This report:


Laurie Bimson make a plea to have precious funds wasted on the appalling language books the GuriNgai already received funding for to produce.


to be continued in:
Hornsby Council and the GuriNgai -Cash for twice stolen Country Part 2: Aboriginal Heritage Study
Call To Action: Saving Hornsby from the GuriNgai
Leave a comment