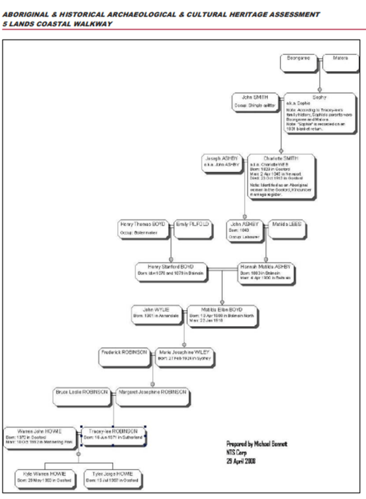
In April 2008, Tracey-lee Howie received the following paid response from historian Michael Bennett:


As no new evidence was, or could be provided, one can only wonder what the ‘oral evidence’ could have been to sway this historian.

Yet there remains no evidence at all connecting ‘Sophy’ to Bungaree, Matora, or any member of our mob. Somehow this detail is once again overlooked. I can’t help but wonder how many historians said no before Tracey stumbled across Michael Bennett.

Charlotte Webb/Ashby’s Death Certificate lists her mother as ‘Sophia’, surname not known. No connection to Bungaree, Matora, or any known member of our mob.
This document lists Charlotte as ‘the daughter of an Aborigine by an Englishman.

This same document lists their location as Brisbane Waters as was the case.

While the 1831 Blanket list contains no reference to Bungaree the person, or any known member of his mob.


‘Boongary Nora Blacks’ is a post-colonisation clan name only.
The term was not applied to Sophy in the text of this document, and it does not in many way indicate that Bungaree was ever the parent of Central Coast Aboriginal woman, Sophy, from the Brisbane Water district.
No members of Bungaree’s confirmed family and Mob are listed in the 1831 Brisbane Waters Blanket list.
Bungaree’s genuine family were well accounted for elsewhere in this period., as our genuine Aboriginal family well know, yet GuriNgai seem completely unaware.
Leave a comment